Financial Counselling functionality tracks all financial counselling services provided to and associated with clients.
This module has the capability to record the financial details of the client, multiple financial counselling sessions, and outgoing referrals. It can also store relevant client documents.
The CRM database Financial Counselling functionality is tailored to each organisation.
Although each installation may differ slightly, the following information will generally be included:
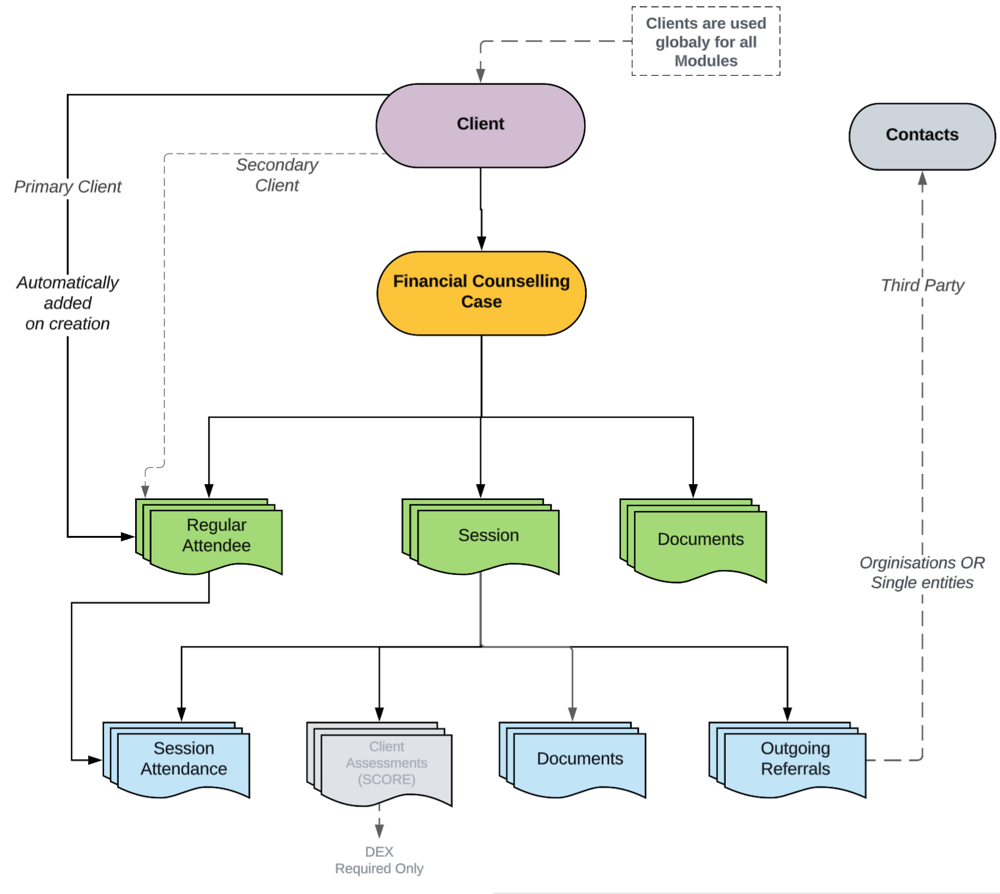
- Client – the client the case relates to
- Financial Counselling – the individual case information (a client may have more than one case)
- Financial Counselling Sessions – recorded details for each session related to the case
- Documents – any documents related to the case
- Outgoing Referrals – any referrals made to external agencies related to the case

The Financial Counselling Process generally follows:
- Create a Financial Counselling Record
- Client intake is performed, Financial Counselling record is created for a client
- Financial Counselling Sessions
- Financial Counselling is performed, documents and referrals may be created
- Client Exit (Close the Financial Counselling Record)
- Client exit is performed, Financial Counselling record is finalised and closed
Further Information
For further information, refer to the following articles: